异地急病就医报销资格审核
日期:2017-08-06    信息来源:江门市社保局
 

办理对象:

市直机关、事业单位参保人

办理依据:

1、《印发江门市城镇职工基本医疗保险市级统筹工作方案的通知》(江府办[2010]107号);
2
、《印发江门市城乡居民基本医疗保险暂行办法的通知》(江府[2010]16号);
3
、《关于印发江门市基本医疗保险就医管理办法的通知》(江人社发[2010]730号)。

办理条件:

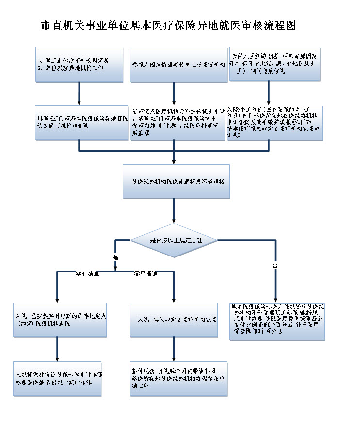
1、参保人在本市或因工出差、旅游、探亲等原因离开本市(不含赴港、澳、台地区及出国)期间患急病住院的;
2
、城乡医保参保人在市外长期居住期间患病住院的(须提供居住地居委会或村委会出具的居住证明)。

提交材料:

1、《江门市基本医疗保险非定点医疗机构就医申请表》、(2)本人符合申请疾病资料的门诊病历或住院治疗过程的病历的原件及复印件(病历本复印封面)

2、与申请疾病相关诊断检查化验报告单复印件

3、本人身份证,社会保障卡(正反面)复印件

窗口办理流程:

1、申请人提交纸质申请材料到业务单位窗口
2
、业务单位窗口受理
3
、审批部门审核申请材料是否齐全或符合要求
4
、通过审核后,给予批准,办结

 

办事窗口:

bet36365备用网址

工作时间:(1)周一至周五上午8:3012:00,下午14:3017:30;(2)法定节假日不办理。

    地址:江门市蓬江区跃进路102号二楼社保服务大厅

联系电话:0750-3272935

交通指引: 在江门市区内乘坐公交车:107路,112路,113路,114路,12路,13路,14路,16路,18路,19路,22路,25路,28路,29路,2路,3路,40路,44路,5路,6路,7路,8路到“体育场”站下车步行55米。

承诺办理期限:

1个工作日

法定办理期限:

1个工作日

收费依据和标准:

不收费

常见问题解答:

  • 问:参保人已办理异地急病住院备案手续,出院后如何办理住院费用报销手续?

答:参保人应先垫付现金,在2个月内持以下资料到参保地社保经办机构医保待遇核发窗口办理报销。(一)收费收据原件;(二)收费明细单原件(总清单);(三)本次住院病历(含封面)及出院小结原件、复印件;(四)疾病诊断证明书原件;(五)属医技类的费用(如CTMRI等),还须提供检查诊断报告单原件及复印件(如检查作定位需要,则需提供定位证明并加具公章);(六)身份证原件及复印件(未成年人如无身份证则提供户口簿及复印件)(七)IC卡原件及复印件[如无IC卡需提供本人银行卡或存折(结算账户)] () 《江门市基本医疗保险非定点医疗机构就医申请表》(九)其他:因交通事故住院需提供公安交通管理部门证明,因意外事故住院需提供相关证明,宫外孕等疾病需提供计生部门的证明,住院期间使用蛋白类或血液类制品需提供病危通知书,住院期间到外院检查治疗需提供医院证明、收费收据和清单、相关报告单;(十)代办人还需提供代办人身份证复印件。

备注:

业务表格:

江门市基本医疗保险非定点医疗机构就医申请表:/upload/file/20171116/20171116155005_6046.doc

江门市基本医疗保险非定点医疗机构就医申请表样本:/upload/file/20171116/20171116155016_8523.doc