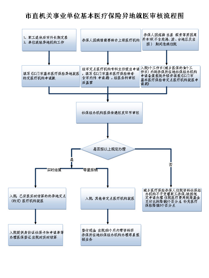
市外转诊报销资格审核
日期:2017-07-06    信息来源:江门市社保局
 

办理对象:

市直机关、事业单位参保人

办理依据:

1、《印发江门市城镇职工基本医疗保险市级统筹工作方案的通知》(江府办[2010]107号);
2
、《印发江门市城乡居民基本医疗保险暂行办法的通知》(江府[2010]16号);
3
、《关于印发江门市基本医疗保险就医管理办法的通知》(江人社发[2010]730号)

办理条件:

1、参保人病情复杂、危重,经本地二级以上(含二级)定点医疗机构(专科医院除外)诊疗,无法确诊或不具备诊疗救治条件的。
2
、本地最高级别医院因技术和设备条件不能确诊的疑难病症。

提交材料:

1、本地二级以上(含二级)定点医疗机构出具的《江门市基本医疗保险市外转院(诊)申请表》(医务科审核盖章)

窗口办理流程:

1、申请人提交纸质申请材料到业务单位窗口
2
、业务单位窗口受理
3
、审批部门审核申请材料是否齐全或符合要求
4
、通过审核后,给予批准,办结

 

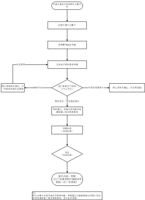
网上办理流程:

1、申请人信息登记。申请人登陆江门市社保局网上办事大厅,网上注册个人信息,确认阅读协议,开通网上办事大厅个人账户。 

2、申请。申请人根据办事需求在网上办事大厅找到相应事项提出申请,并上传电子化材料提交确认;预审通过的,根据提示到窗口提交纸质材料。

3、受理。市社保医疗保险待遇科收到网上申请后对电子材料进行预审核,符合申请资格,并材料齐全、符合规定格式的1个工作日内在网上预审核通过,不符合受理条件的,1个工作日内在网上预审核不通过,并一次性告知申请人需补正的材料。预审核通过的须到市社保医疗保险待遇科窗口提交纸质材料才予正式受理。 

4、审查。部门在即时审查决定,符合审批条件的,在申请表上加盖实施机关印章,于电脑系统录入登记;不予通过的,告知原因。

5、领取结果窗口办结,申请人到窗口领取结果

 

办事窗口:

bet36365备用网址

工作时间:(1)周一至周五上午8:3012:00,下午14:3017:30;(2)法定节假日不办理。

    地址:江门市蓬江区跃进路102号二楼社保服务大厅

联系电话:0750-3272935

交通指引: 在江门市区内乘坐公交车:107路,112路,113路,114路,12路,13路,14路,16路,18路,19路,22路,25路,28路,29路,2路,3路,40路,44路,5路,6路,7路,8路到“体育场”站下车步行55米。

承诺办理期限:

1个工作日

法定办理期限:

1个工作日

收费依据和标准:

不收费

常见问题解答:

  • 问:参保人已办理市外转诊手续,出院后如何办理住院费用报销手续?

答:参保人应先垫付现金,在2个月内持以下资料到参保地社保经办机构医保待遇核发窗口办理报销。(一)收费收据原件;(二)收费明细单原件(总清单);(三)本次住院病历(含封面)及出院小结原件、复印件;(四)疾病诊断证明书原件;(五)属医技类的费用(如CTMRI等),还须提供检查诊断报告单原件及复印件(如检查作定位需要,则需提供定位证明并加具公章);(六)身份证原件及复印件(未成年人如无身份证则提供户口簿及复印件)(七)IC卡原件及复印件[如无IC卡需提供本人银行卡或存折(结算账户)] () 《市外转院申请表》(九)其他:因交通事故住院需提供公安交通管理部门证明,因意外事故住院需提供相关证明,宫外孕等疾病需提供计生部门的证明,住院期间使用蛋白类或血液类制品需提供病危通知书,住院期间到外院检查治疗需提供医院证明、收费收据和清单、相关报告单;(十)代办人还需提供代办人身份证复印件。

备注:

业务表格:

江门市基本医疗保险市外转院诊申请表:/upload/file/20171116/20171116154111_3817.doc

江门市基本医疗保险市外转院诊申请表样本:/upload/file/20171116/20171116154123_3001.doc